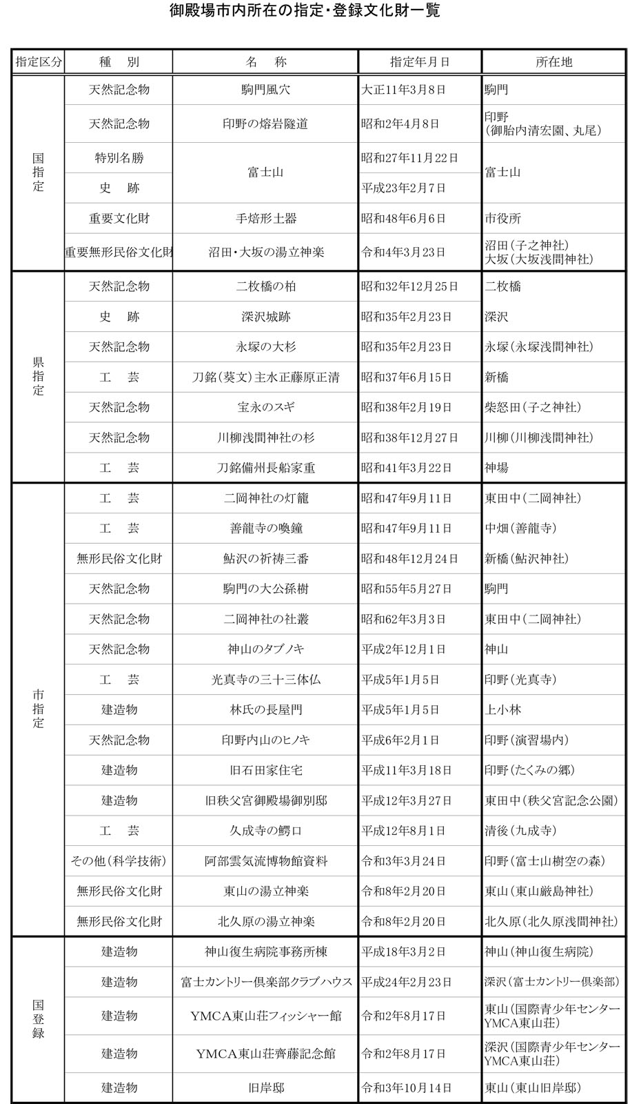
指定・登録文化財一覧
| 指定区分 | 名称 | 指定年月日 | 所在地 | |
|
国 指 定 |
天然記念物 | 駒門風穴 | 大11.3.8 | 駒門 |
| 天然記念物 | 印野の熔岩隧道 | 昭2.4.8 |
印野 (御胎内清宏園・丸尾) |
|
| 特別名勝 | 富士山 | 昭27.11.22 | 富士山 | |
| 史跡 | 富士山 | 平23.2.7 | 富士山 | |
| 重要文化財 | 手焙形土器 | 昭48.6.6 | 市役所 | |
| 重要無形民俗文化財 |
沼田・大坂の湯立神楽 |
令4.3.23 |
沼田(子之神社) 大坂(大坂浅間神社) |
|
|
県 指 定 |
天然記念物 | 二枚橋のカシワ | 昭32.12.25 | 二枚橋 |
| 史跡 | 深沢城跡 | 昭35.2.23 | 深沢 | |
| 天然記念物 | 永塚の大スギ | 昭35.2.23 | 永塚(永塚浅間神社) | |
| 工芸品 | 刀銘(葵文)主水正藤原正清 | 昭37.6.15 | 新橋 | |
| 天然記念物 | 宝永のスギ | 昭38.2.19 | 柴怒田(子之神社) | |
| 天然記念物 | 川柳浅間神社のスギ | 昭38.12.27 | 川柳(川柳浅間神社) | |
| 工芸品 | 刀銘備州長船家重 | 昭41.3.22 | 神場 | |
|
市 指 定 |
工芸品 | 善龍寺の喚鐘 | 昭47.9.11 | 中畑(善龍寺) |
| 工芸品 | 二岡神社の灯籠 | 昭47.9.11 | 東田中(二岡神社) | |
| 無形民俗文化財 | 鮎沢の祈祷三番 | 昭48.12.24 | 新橋(鮎沢神社) | |
| 天然記念物 | 駒門の大公孫樹 | 昭55.5.27 | 駒門 | |
| 天然記念物 | 二岡神社の社叢 | 昭62.3.3 | 東田中(二岡神社) | |
| 天然記念物 | 神山のタブノキ | 平2.12.1 | 神山 | |
| 工芸品 | 光真寺の三十三体仏 | 平5.1.5 | 印野(光真寺) | |
| 建造物 | 林氏の長屋門 | 平5.1.5 | 上小林 | |
| 天然記念物 | 印野内山のヒノキ | 平6.2.1 | 印野(演習場内) | |
| 建造物 | 旧石田家住宅 | 平11.3.18 | 印野(たくみの郷) | |
| 建造物 | 旧秩父宮御殿場御別邸 | 平12.3.27 |
東田中 (秩父宮記念公園) |
|
| 工芸品 | 久成寺の鰐口 | 平12.8.1 | 清後(久成寺) | |
|
その他 (科学技術) |
阿部雲気流博物館資料 | 令3.3.24 |
印野 (富士山樹空の森) |
|
|
国 登 録 |
建造物 | 神山復生病院事務所棟 | 平18.3.2 |
神山 (神山復生病院) |
| 建造物 |
富士カントリー倶楽部 クラブハウス |
平24.2.23 |
深沢 (富士カントリー倶楽部) |
|
| 建造物 |
YMCA東山荘 フィッシャー館 |
令2.8.17 |
東山 (国際青少年センターYMCA東山荘) |
|
| 建造物 |
YMCA東山荘 齊藤記念館 |
令2.8.17 |
深沢 (国際青少年センターYMCA東山荘) |
|
| 建造物 | 旧岸邸 | 令3.10.14 | 東山(東山旧岸邸) | |
※令和4年7月21日現在。
※指定区分ごとの指定年月日順に掲載しました。
■御殿場市文化財のしおり等一覧
問い合わせ
社会教育課
TEL:0550-82-4319
